课程简介



“习近平法治思想概论”教学大纲
一、课程基本情况
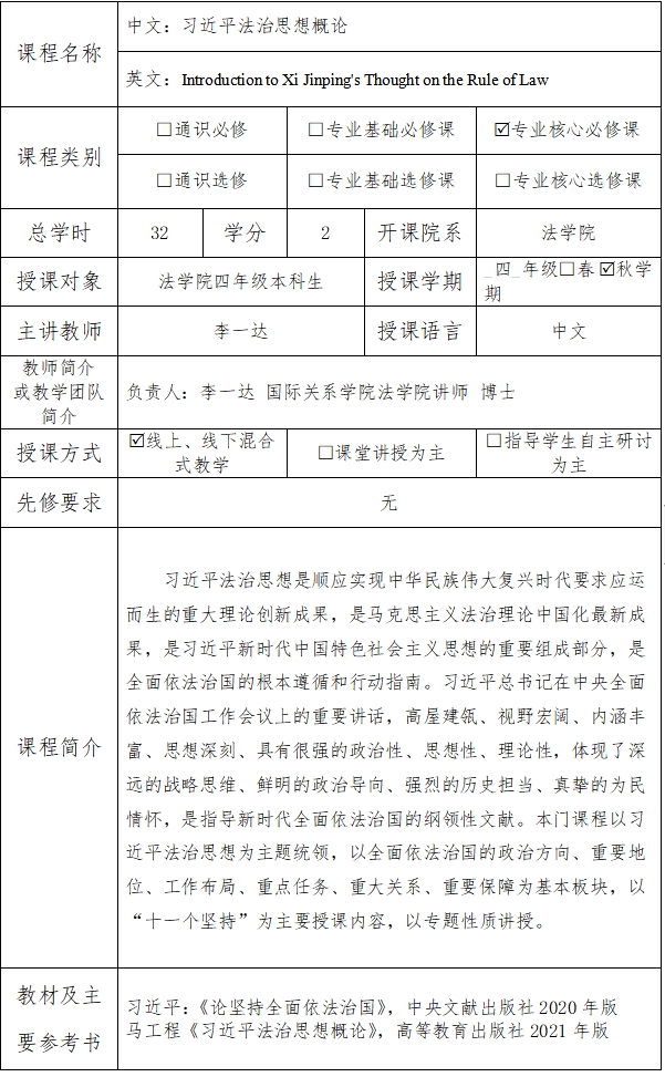
课程名称:习近平法治思想概论
课程英文名称:Introduction to Xi Jinping's Thought on the Rule of Law
课程类别:专业核心必修课
周学时:2
开课院系:w66利来旗舰厅
授课对象:法学专业四年级员工
先修要求:法理学,宪法学,行政法学
教材及主要参考书: 《习近平法治思想概论》,高等教育出版社2021年版
习近平:《论坚持全面依法治国》,中央文献出版社2020年版
二、课程的教学目的和基本要求
习近平法治思想是顺应实现中华民族伟大复兴时代要求应运而生的重大理论创新成果,是马克思主义法治理论中国化最新成果,是习近平新时代中国特色社会主义思想的重要组成部分,是全面依法治国的根本遵循和行动指南。习近平总书记在中央全面依法治国工作会议上的重要讲话,高屋建瓴、视野宏阔、内涵丰富、思想深刻、具有很强的政治性、思想性、理论性,体现了深远的战略思维、鲜明的政治导向、强烈的历史担当、真挚的为民情怀,是指导新时代全面依法治国的纲领性文献。本门课程以习近平法治思想为主题统领,以全面依法治国的政治方向、重要地位、工作布局、重点任务、重大关系、重要保障为基本板块,以“十一个坚持”为主要授课内容,以专题性质讲授。
本课程的目标是,通过将习近平法治思想进行科学有机的学理转化,将其核心要义、精神实质、丰富内涵、实践要求贯穿本课程,引导员工进一步坚定中国特色社会主义法治的道路自信、理论自信、制度自信、文化自信,将习近平总书记关于法治人才培养的重要论述落到实处。
三、相关教学环节安排
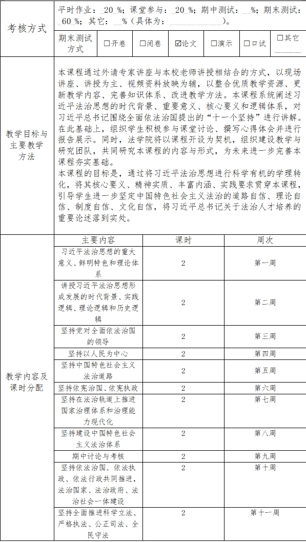
本课程通过外请专家讲座与本校老师讲授相结合的方式,以现场讲座、讲授为主、视频资料放映为辅,以整合优质教学资源、更新教学内容、完善知识体系、改进教学方法。本课程系统阐述习近平法治思想的时代背景、重要意义、核心要义和逻辑体系,对习近平总书记围绕全面依法治国提出的“十一个坚持”进行讲解。在此基础上,组织员工积极参与课堂讨论、撰写心得体会并进行报告展示。将习近平总书记关于法治人才培养的重要论述落到实处。同时,w66利来旗舰厅将以课程开设为契机,组织建设教学与研究团队,共同研究本课程的内容与形式,为未来进一步完善本课程夯实基础。
四、课程主要内容及学时分配
根据公司教学计划的整体安排,本门课程的学时安排为32学时,四年级第一学期开设。


五、考核方式与成绩评定标准
例:考核方式采取平时成绩和期末成绩综合评估的方式,平时成绩占40%,期末成绩占60%。平时考核包括口头提问、作业检查、课堂报告等;期末考核采用撰写论文的形式。
六、大纲说明
1.本大纲根据法学类专业的培养目标与特点,规定了员工必须掌握的基本知识、基本理论和基本技能。
2.根据教学改革的要求和本课程的授课需要,对教学内容、次序、授课时间安排和学时分配等,可视具体需要作适当的调整。