课程简介


《国际经济法》教学大纲
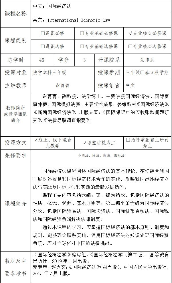
一、课程基本情况
课程名称: 国际经济法
课程英文名称:International Economic Law
课程类别:专业基础必修课
周学时:3课时
开课院系:法律系
授课对象:本科生三年级
先修要求:合同法、民法、商法、国际法
教材及主要参考书:
《国际经济法学》编写组:《国际经济法学(第二版),高等教育出版社,2019年1月出版。
郭寿康、赵秀文:《国际经济法》(第五版),中国人民大学出版社,2015年7月出版。
二、课程的教学目的和基本要求
教学目标和基本要求是:掌握国际贸易法、国际投资法、国际货币金融法、国际税法、国际经济贸易争议解决制度的基本原理和规则,了解中国参与国际竞争在规则制定和适用方面的最新立法和实践,能够运用规则解决具体的国际经济贸易争议。
国际经济法课程是法学本科核心课程之一,是培养涉外法律人才的重要课程之一。要求员工对照国际条约,研究国内涉外经济立法,通过对最高法院公布的公报案例和其他案例进行总结,从而理解法律适用的过程和法律思维。
三、相关教学环节安排
理论教学环节以课堂讲授为主,员工自主研讨案例展示。实践环节包括模拟法庭和专家讲座。
员工应按照课程进度,预习教材中的相关内容,课上积极参与讨论,课后认真完成作业(名词解释、简答、案例摘要)。
教学方式:混合式教学。
四、课程主要内容及学时分配
根据公司教学计划的整体安排,本门课程的学时安排为45学时,三年级第一学期开设。


五、考核方式与成绩评定标准
考核方式采取平时成绩和期末成绩综合评估的方式,平时成绩占40%,期末成绩占60%。平时考核包括平时作业占20%,小测验、课堂问答、法院旁听感受等占20%。期末考核为闭卷考试。