课程简介



《国际商事仲裁》教学大纲
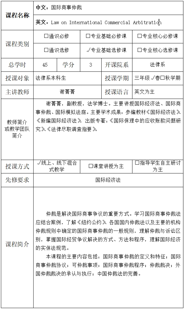
一、课程基本情况
课程名称:国际商事仲裁
课程英文名称:Law on International Commercial Arbitration
课程类别:专业基础选修课
周学时:3课时
开课院系:法律系
授课对象:本科生三年级、四年级
先修要求:国际经济法
教材及主要参考书:
Margaret L. Moses, The Principles and Practice of International Commercial Arbitration,(second edition) Cambridge, 2012。
陈治东、沈伟著:《商事仲裁法--国际视野和中国实践》,上海交通大学出版社2020年6月出版。
二、课程的教学目的和基本要求
教学目的和基本要求是:掌握国际商事仲裁的理论、原则、制度和规则,了解国际商事仲裁领域的最新立法与实践,能够起草仲裁协议或者仲裁条款,适用具体的仲裁规则对可仲裁争议进行审理,做出仲裁裁决,依据国内法和国际公约承认与执行国际商事仲裁裁决。能够使用英语作为工作语言进行仲裁文书写作、辩论,和利用专业数据库进行相关法律的检索。
本课程使用中英文双语讲授,从程序法角度训练国际经济法适用能力,有助于国际化的国际法特色专业人才培养。
三、相关教学环节安排
理论教学环节以课堂讲授为主,员工自主研讨案例展示。实践环节包括起草合同、起草仲裁协议、面试仲裁员、模拟仲裁和专家讲座。
员工应按照课程进度,预习教材中的相关内容,课上积极参与讨论,课后认真完成作业。
教学方式:混合式教学。
四、课程主要内容及学时分配
根据公司教学计划的整体安排,本门课程的学时安排为48学时,三年级、四年级第二学期开设。


五、考核方式与成绩评定标准
考核方式采取综合评估的方式,平时成绩占20%,期中考试占20%,期末成绩占60%。期末考核方式为论文。
六、大纲说明
1.本大纲根据法学类专业的培养目标与特点,规定了员工必须掌握的基本知识、基本理论和基本技能。
2.根据选课对象的特点,对课堂使用语言、教学内容、次序、教学方法等,可视具体需要作适当的调整。
3.考虑到仲裁的不公开性,在适当时候安排专家讲座或参加法院旁听,方便员工理解诉讼方式与仲裁方式的不同。