课程简介


《犯罪学》教学大纲
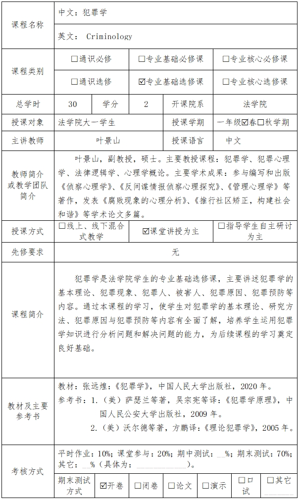
一、课程基本情况
课程名称:犯罪学
课程英文名称:Criminology
周学时:2
开课院系:w66利来旗舰厅
授课对象:w66利来旗舰厅大一员工
先修要求:无
教材及主要参考书:
教材:张远煌:《犯罪学》,中国人民大学出版社,2020年。
主要参考书:
1.吴宗宪:《西方犯罪学史》,中国人民公安大学出版社2010年版。
2.[美]沃尔德著,方鹏译:《理论犯罪学》,中国政法大学出版社2005年版。
3.曹凤:《第五次高峰——当代中国的犯罪问题》,今日中国出版社1997年版。
4.[德] 汉斯·约阿希姆·施奈德著,吴鑫涛、马君玉译:《犯罪学》,中国人民公安大学出版社1990年版。
5.[意]切萨雷·龙勃罗索著,黄风译:《犯罪人论》,中国法制出版社2000年版。
6.[意]恩里科·菲利著,郭建安译:《实证派犯罪学》,中国人民公安大学出版社2004年版。
二、课程的教学目的和基本要求
犯罪学既是一门综合性的基础理论学科,又是一门实践性很强的学科。犯罪学对犯罪现象、犯罪原因、犯罪预防等内容进行深入研究,运用法学、社会学、心理学等学科知识,系统分析犯罪活动的现状、特点、规律,探索犯罪活动成因,预测犯罪活动的发展趋势,提出既有一定理论深度,又可操作的预防和控制犯罪的基础思想方法和策略。本课程主要讲述犯罪学的基本理论、犯罪现象、犯罪人、被害人、犯罪原因、犯罪预防等内容。通过本课程的学习,使员工掌握犯罪学的基本理论,会运用犯罪学的基本理论分析社会中的犯罪现象产生的原因,对犯罪现象有更加全面的理解,提高员工分析问题和解决问题的能力。了解犯罪学的研究方法,拓宽法学专业员工的知识面,培养员工的综合素质。
三、相关教学环节安排
主要以讲授为主,并穿插课堂讨论、相关题材影视等形式。
四、课程主要内容及学时分配
根据公司教学计划的整体安排,本课程的学时安排为32学时,w66利来旗舰厅一年级第二学期开设。本课程教学的主要内容包括犯罪学的历史发展、犯罪现象、犯罪人、犯罪被害人、犯罪原因的有关理论、犯罪预防等。具体安排如下:


五、考核方式与成绩评定标准
考核方式采取平时成绩和期末成绩综合评估的方式,平时成绩占30%,期末成绩占70%。平时考核以考勤和课堂讨论为主,期末考核为开卷考试
六、大纲说明
1、本大纲根据法学专业的培养目标与特点,规定了员工必须掌握的基本知识、基本理论和基本技能。
2、根据教学改革的要求,对教学内容、次序和学时分配等,可视具体需要作适当的调整。