课程简介

《法院司法实践》教学大纲
(2018年5月修订)
一、课程基本情况
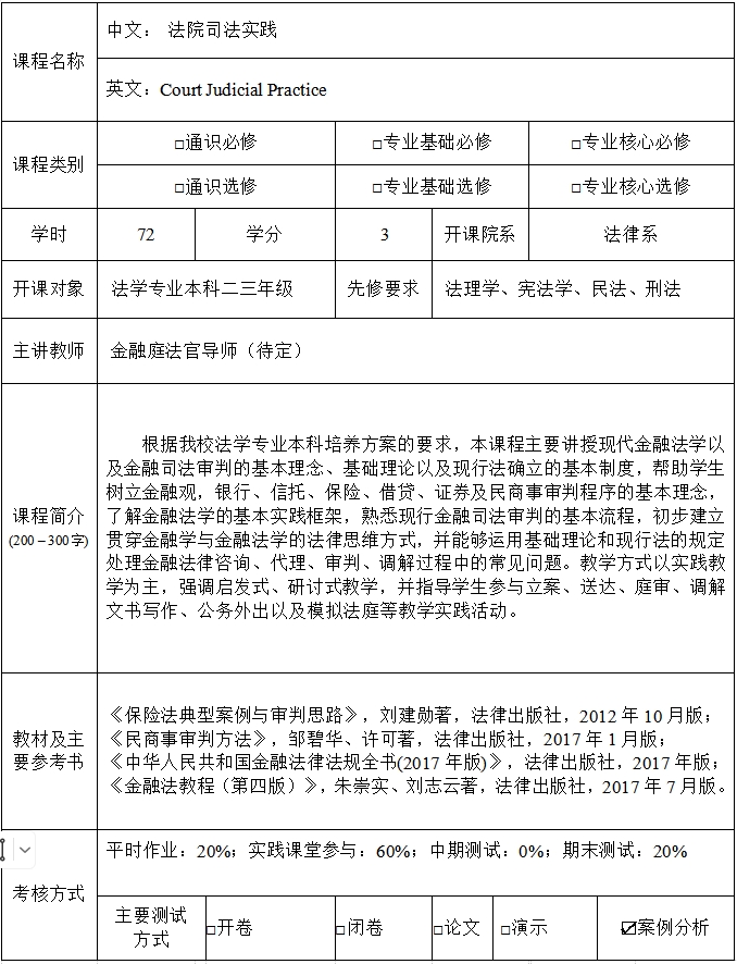
课程名称: 法院司法实践
课程英文名称:Court Judicial Practice
课程类别:业核心选修课
周学时:18
开课院系:法律系
授课对象:法学专业本科二、三年级
先修要求:宪法学、法理学、民法、刑法
教材及主要参考书:
刘建勋,《保险法典型案例与审判思路》,法律出版社,2012年10月;
邹碧华,许可,《民商事审判方法》,法律出版社,2017年1月;
《中华人民共和国金融法律法规全书(2017年版)》,法律出版社;
朱崇实,刘志云,《金融法教程(第四版)》,法律出版社,2017年7月
二、课程的教学目的和基本要求
《金融司法实践》是法学本科专业的核心选修课程,对于法学专业素养的养成具有拓展地位。通过本课程的学习,帮助员工树立金融领域法律问题的基本理念,正确认识;大致掌握金融法学基本的理论框架,包括商业银行法、票据法、证券法、信托法、保险法实务等,能够运用基本理论分析金融法的基本制度;掌握金融审判的基本流程;掌握实践中常见问题的思考路径与解决方法;初步树立贯穿金融学与金融法学相互贯通的法律思维方式。
三、相关教学环节安排
教学方式:本课程以实践教学为主,强调启发式、研讨式、实务性教学,并指导员工完成立案、送达、庭审、调解、文书写作、模拟法庭等实践内容。随着公司校外实习基地的推进,希望能够在2018年完成本课程的混合式教学模式的转型。
理论教学环节(讲座与研讨会):金融法学基本理论教学是本课程的前期入门内容,为了帮助提升员工金融及金融法的基本知识,是员工理解实定法制度立法目的以及缺陷的最重要的知识背景。本教学环节要求任课教师能够把握基本理论的精髓,并采用恰当的方式深入浅出地进行讲解。教学过程中应注意基本理论之间的关联性、体系性,避免人为分割。由于课时有限,本教学环节侧重教师讲解,但应注意讲解方式,尽量采用案例式、启发式教学。理论教学环节约占总课时的20%。
实践应用环节(立案、送达、庭审、调解、文书写作、模拟法庭):实践应用环节是本课程的核心内容,实践应用能力在本课程的教学目标中主要体现为,员工能够选择恰当的理论知识解释和理解金融法制度,能够基本说明金融法制度的缺陷和修正方向;员工能够根据金融法之规定解决常见的程序问题。本教学环节要求任课教师熟悉金融法各项制度规定,并能恰当地指导员工运用理论的方法。本教学环节主要通过在法院的司法实务环节以及法官、书记员、调解员的实际工作内容环节进行教学。实践教学环节约占总课时的80%。
四、课程学时分配及主要内容
根据法律系本科生培养方案2016版的要求,本门课程的学时安排为16学时,每学年开设2期课程。
(一)学时分配

二、主要内容
第一章 金融法总论(2学时)
掌握金融、信用、金融法的概念与特征;深入理解金融法律关系的要素和金融法的调整对象;了解我国的金融立法体系和立法趋势;了解当今金融审判的具体形势
重点:金融法的概念与特征;金融法的调整对象
难点:金融法律关系
第二章 金融借贷(上) (2学时)
常见的金融借贷合同及其常见风险点;金融借款的司法规制
重点:金融不良债权转让纠纷;
难点:借款合同纠纷、担保物权纠纷的争议点
第三章 金融借贷(下)(2学时)
金融借贷合同纠纷的裁判思路、裁判方法及案例分析;
重点:金融送达;格式合同条款的规范问题;担保合同效力及其登记规范;当事人诉讼权利的行使和告知义务的履行
难点:金融法律关系的认定问题;合同孳息计算问题
第四章 信用卡纠纷
常见的信用卡纠纷案件类型;信用卡纠纷的裁判思路、方法及案例分析
重点:信用卡年费扣收;信用卡积分兑换;信用卡特约商户服务
难点:信用卡侵权责任、违约责任的认定;无卡、伪卡情形举证责任分配和认定
第五章 信托法
信托制度的基本概念、规则、司法规制;典型的信托案例分析
重点:委托理财与信托;信托关系;信托的成立与生效;民事信托与营业信托
难点:收益权信托和受益权信托的转让
第六章 证劵法
掌握证劵的概念、特征和分类;掌握证券法的基本原理和基本制度;了解证劵投资基金的基本知识
重点:证劵发行和交易的法律制度
难点:证劵发行制度中公司法与证券法的衔接;证券市场监管制度
第七章 民商事审判程序
民商事审判的基本程序;程序法上的重点难点问题分析;统一裁判规则的构建
重点:“民刑交叉”类、“民行交叉”类案件审判思路;举证时效问题
难点:诉讼调解与和解;释明权的司法实践
※第八章 保险法
了解保险的概念、要素和分类;了解保险法律关系的基本内容;掌握我国保险法的主要内容
重点:保险合同的订立;保险法律关系的三要素
难点:保险合同的变更与终止
模拟法庭
将模拟法庭“搬到”真实的法庭中,选取具有代表性的、争议性的典型案例,让员工分别模拟法官、书记员、原告、被告及其代理人,完成整个诉讼流程,让法官做评委,让员工身临其境,深刻地参与到金融审判实践中去,全方位提升员工的综合法学素养。
五、考核方式与成绩评定标准
本课程考核方式采取平时成绩和期末成绩综合评定的方式,平时成绩占80%,期末成绩占20%。平时考核包括平时作业4篇实务周记(20%)、课堂参与(含考勤,40%);模拟法庭(20%),期末考核采用案例分析形式。
六、大纲说明
根据金融法学理论的发展和立法的实际变化,以及本课程教学改革的要求,不同教学轮次会对教学重点内容、教学顺序和学时分配作适当的调整。