课程简介


《行政法学》教学大纲
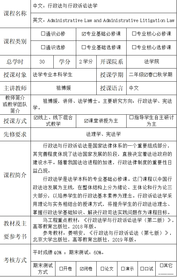
一、课程基本情况
课程名称:行政法与行政诉讼法学
课程英文名称:Administrative Law and Administrative Litigation Law
课程类别:专业基础必修课
周学时:2学时
开课院系:w66利来旗舰厅
授课对象:法学专业本科员工
先修要求:法理学、宪法学
教材及主要参考书:
马工程重点教材:《行政法学与行政诉讼法学(第二版)》,高等教育出版社,2018年版。
参考教材:姜明安,《行政法与行政诉讼法(第七版)》,北京大学出版社,高等教育出版社,2019年版。
二、课程的教学目的和基本要求
本课程的教学目的在于让员工理解和扎实掌握行政法的基本原理、理念和制度,并对行政权的运行机制有全面的了解;提升专业能力,具有良好的职业道德和法学素养,具备一定的实务技能。
本课程的基本要求是让员工掌握基本概念,理解基本理念、知晓基本制度、了解基本问题、熟悉基本实践以及清楚行政法治的基本方向,既对能够扎实地掌握基本知识,同时能够分析和解决简单的法律实践问题。
三、相关教学环节安排
学前准备:要求员工在课前完成具体的预习计划;
教学方式:在教学内容的组织方式上兼顾行政法基础理论与行政法实践操作两个层面。注意对教学方式进行改革,在课堂传授之外,辅以启发式提问和课堂讨论,与此同时强调员工对实务知识的把握。
具体采用多媒体投影教学;采取案例教学和课堂研讨的展开教学。
四、课程主要内容及学时分配
根据公司教学计划的整体安排,本门课程的学时安排为30学时,二年级第一学期开设。




五、考核方式与成绩评定标准
考核方式采取平时成绩和期末成绩综合评估的方式,其中平时成绩40%;期末测试占60%。期末考核为笔试(闭卷)
六、大纲说明
1.本大纲根据法学专业的培养目标与特点,规定了员工必须掌握的基本知识、基本理论和基本技能。
2.根据教学改革的要求,对教学内容、次序和学时分配等,可视具体需要作适当的调整。