课程简介



教学大纲
一、课程基本情况
课程名称:国际海洋法
课程英文名称:International Law of the Sea
课程类别:选修课
周学时:1-16周;32学时
开课院系:w66利来旗舰厅
授课对象:三年级本科生
先修要求:国际关系史、国际公法
教材及主要参考书:1.高维新、蔡春林:《海洋法教程》,对外经济贸易大学出版社2009年版。2.吴士存:《国际海洋法最新案例精选》,中国民主法制出版社2016年版。3.[美]路易斯·B·宋恩:《海洋法精要》,傅崐成译,上海交通大学出版社2014年版。
二、课程的教学目的和基本要求
(一)教学目的
本课程的宗旨是使员工掌握以1982年《联合国海洋法公约》为核心的海洋法基础理论,在了解海洋法的产生、发展及编纂等基础上,熟悉《海洋法公约》在调整国际关系中的作用,具备根据海洋法的基本原则与基本规范分析国际问题,特别是中国问题的能力。本课程不仅从理论上讲述海洋法,而且注重海洋法在国际关系中的实际运用,为员工可能从事的相关专业打下基础。
(二)基本要求
1.掌握海洋法的概念和历史,包括海洋法的概念、海洋法的形成与发展、海洋法的编纂以及1982年《联合国海洋法公约》的普遍参加与生效等。
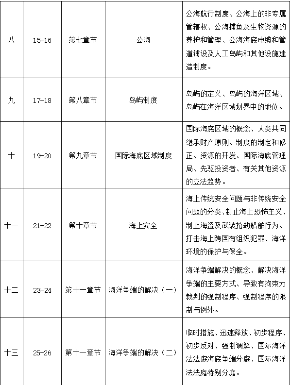
2.掌握国际海洋法的基本制度,包括基线、内水、领海及毗连区、海峡、群岛水域、专属经济区、大陆架、渔区、公海、岛屿制度、具有特殊地理特征的国家、国际海底区域、海洋环境的保护和保全、海洋科学和技术、水下文化遗产保护、海上安全以及海洋争端的解决等。
3.掌握中国海洋法,包括中国的海洋立法、中国海洋法的概念、中国的海洋基本法、中国海岸相向或相邻国家间海洋管辖权界限的划定、海洋自然资源法、海洋环境保护法、海上交通安全法以及其他相关海洋法。
4.了解中国所面临的主要海洋安全问题,能够运用相关法理进行思考、分析并提出一定对策。
三、相关教学环节安排
(一)理论教学
虽然授课对象是法律专业的本科生,但开展本课程学习需要具备国际公法的相关理论基础。因此,需要专门制定具有针对性的教学方案,具体内容如下:
1.首先带领员工简要回顾国际公法基础理论,使员工在后续的学习过程中能够很好的理解国际公法与国际海洋法之间的关系,以及国际公法基础理论在国际海洋法领域中的适用。
2.详细分析国际海洋法的产生与发展历史,尤其是人类历史上的三次大规模“蓝色圈地运动”,均在海洋法规则发展的背后起到了极大推动作用。
3.将需要讲授的知识总体分为海洋法的概念与历史、国际海洋法的基本制度、中国海洋法。这种分类不仅遵照了相关知识本身所存在的内在逻辑,而且符合从宏观到微观的一般学习规律。
4.教学方式上,以教师讲述为主,但同时注重对员工思维的启发,鼓励其大胆提问、勤于思考,不仅熟练掌握海洋法的知识,并且能够将其与现实海洋问题紧密联系起来。
(二)案例剖析
为检验员工是否能够当堂掌握理论要点,选取经典案例,与之进行互动式的提问与讨论。既能让员工体会到理论知识的重要价值,且能够熟练地将其转化到实际应用中。例如包括以下案例:
1.渔业管辖权案。
2.英国-挪威渔业权案。
3.普--丹大沽口船舶事件。
4.大贝尔特海峡案。
5.北海大陆架案。
6.科孚海峡案。
7.刻赤海峡案。
8.帕尔马斯岛案。
9.“孤独号”案。
10.南方蓝鳍金枪鱼案。
11.“荷花号”案。
12.“塞加号”案。
13.“卡莫科号”案。
14.“极地曙光号”案。
15.孟缅划界案。
16.查戈斯群岛海洋保护区案。
17.国家担保个人和实体在“区域”内活动的责任和义务的咨询意见案。
18.菲律宾南海仲裁案。
19.印度尼西亚诉马来西亚利吉坦岛和西巴丹岛争议案。
20.尼加拉瓜诉洪都拉斯岛屿归属与海洋划界案。
21.新加坡诉马来西亚白礁岛案。
(三)实践应用
本环节侧重要求员工能够结合国际社会的现实,运用海洋法原理和知识观察、分析所遇到的现实问题,主要包括以下问题:
1.国家划定领海界限的基线选择以及相向国家间的领海划界问题。
2.无害通过权与过境通行权的关系问题。
3.群岛基线的划定以及大陆国家远洋群岛的基线划定问题。
4.外国在他国专属经济区内进行军事活动的合法性问题。
5.相向国家间的重叠专属经济区与大陆架的划界问题。
6.公海自由范围正在逐步发生缩减的问题。
7.岛屿和岩礁的性质判定问题。
8.国际海底区域担保国的义务与责任问题。
9.海上执法使用武力的合法性与限制问题。
10.导致有拘束力裁判的强制程序的防御问题。
(四)课后阅读
通过课堂学习,并将指定教材消化、吸收的基础上,要求员工在课下进一步拓展阅读,既可对基本知识加强理解,又能丰富并提高自身知识储备。主要包括以下书目:
1.陈德恭:《现代国际海洋法》,海洋出版社2009年版。
2.张海文:《<联合国海洋法公约>释义集》,海洋出版社2006年版。
3.高之国、贾宇:《海洋法前沿问题研究》,中国民主法制出版社2014年版。
4.[荷]格劳秀斯:《海洋自由论》,宇川译,上海三联书店2005年版。
5.[美]马汉:《海权论》,一兵译,同心出版社2012年版。
四、课程主要内容及学时分配



说明:教师应根据本课程教学目的、基本要求及教学环节安排,科学设置教学内容和时间分配,明确每一章节教学重点、难点及教学要求。
五、考核方式与成绩评定标准
(一)考核方式:开卷考试
(二)成绩评定:为准确反映员工学习状况,综合成绩的评定以卷面成绩为准,同时兼顾员工平时的到课、讨论等表现情况。
1.卷面成绩采百分制,六十分及格,不及格者补考及分数极低者重修,及格者可以提出重考,具体遵照公司规定办理;
2.试卷结构:基本知识约占50%左右,基本理论约占20%,基本技能约占30%,基础知识和基本理论题考察课程知识的掌握状况,强调准确;基本技能题考察员工法学思维能力和法律运用的能力。
3.为强化员工在学习过程中的主动性,教师对员工的出勤、课堂表现等情况进行考察,若作业未交或者旷课等严重情况者,则应在综合评定成绩时在40%以内酌情扣分;若平时认真听讲且遵守教学纪律,则为体现实质的公正,应当以卷面成绩为准判定综合评定的成绩。
六、大纲说明
1.本大纲根据法学专业的培养目标与特点,规定了员工必须掌握的基本知识、基本理论和基本技能。
2.根据教学改革的要求,对教学内容、次序和学时分配等,可视具体需要作适当的调整。